时间:2014-12-10 来源: 责任编辑:att2014

12月10日,第三届“中国法学优秀成果奖”终评会顺利举行
12月10日,第三届“中国法学优秀成果奖”终评会在北京友谊宾馆顺利举行。会议评选产生了专著类、论文类获奖作品共55件。中国法学会党组书记、常务副会长陈冀平出席并讲话。来自中央有关部门的负责同志和来自全国法学院校的知名专家学者共42名评委参加了终评会。终评会由中国法学会党组成员、副会长、学术委员会主任张文显主持。

陈冀平书记出席会议并讲话
陈冀平首先代表中国法学会和王乐泉会长向各位专家拨冗出席会议表示感谢。他在讲话中指出,“中国法学优秀成果奖”是中国法学会设立的最高学术成果奖项,在我国法学法律界具有广泛的影响。中国法学会举办优秀成果的评选,就是要充分发挥学会的学术团体职能,褒奖优秀法学研究成果,树立明确清晰的研究导向,激励真正优秀的研究创新,建立科学合理的评价体系,不断发现、培养和造就更多德才兼备、锐意创新的法学研究人才,全面繁荣法学研究,全面推进依法治国。
.jpg)
张鸣起副会长出席会议
陈冀平强调,评选活动要坚持精品至上,宁缺毋滥,把关注中国问题、植根中国实践、提出中国方案、创新中国理论的作品选出来;要坚持公平公正,无愧于作者和公众,严格按照有关评选文件规定的条件标准和程序,公平地对待每一件作品,确保每一次判断都建立在充分了解相关信息的基础之上,确保获奖作品能够得到社会最广泛的认同;要坚持评审信息最大程度的公开,在评选结果公示的同时,将评选办法、评价指标及分值、全部评审专家名单等信息在第一时间公开,接受社会监督。

张文显副会长主持会议
张文显副会长向评选委员会介绍了初评推荐及形式审查的情况。本届“中国法学优秀成果奖”评选自2014年6月20日正式启动。凡在2008年1月1日至2012年12月31日期间公开出版发表的法学论著、论文均有资格申报评选。中国法学会各研究会、各省级法学会共收到申报成果530余件,经过初评,共推荐135件成果。评选办公室经过形式审查,最终有117件成果进入终评。
张文显副会长宣布了评选委员会组成人员名单和分组安排。根据《第三届“中国法学优秀成果奖”评选办法》,评选办公室注重学术造诣、学术鉴赏力、学术公心、坚持原则等方面的考量,兼顾学科平衡、院校平衡、地域相对平衡、部门相对平衡,遴选产生了42名评委。评选委员会主任由陈冀平书记担任,副主任由张文显副会长担任,委员由副会长张鸣起、徐显明、朱孝清、王利明、李林及部分中国法学会学术委员会委员、研究会负责人和历届十大杰出青年法学家组成(详细名单附后)。全部评委分为6个学科组:法理学和法史学科组、宪法与行政法学科组、刑法和刑诉法学科组、民法和民诉法学科组、商法和经济法学科组、法学其他学科组。每个学科组由7名评委组成,各设2名召集人。

研究部主任李仕春作关于《第三届“中国法学优秀成果奖”终评工作细则》的说明
受评选委员会的委托,评选办公室主任、中国法学会研究部主任李仕春作了关于《第三届“中国法学优秀成果奖”终评工作细则》的说明,具体涉及评选程序、各学科组推荐候选获奖成果数、投票规则等。评选委员会全体委员一致通过了该细则。
之后,全体评委签署了承诺书。
本届评选程序主要分为两个阶段:各学科组打分推荐候选获奖成果名单;全体评委集中投票产生最终获奖名单。

评审现场(一)
在学科组打分推荐阶段,6个学科组在同一个会议室但又相对独立的区域进行评选。首先,各位评委各自认真审读本学科的申报成果、申报书和基本情况表;然后,各学科组对本学科的申报成果进行了充分的民主评议;最后,各位评委背靠背进行实名打分。评选办公室去掉一个最高分、去掉一个最低分后对总分进行统计。各学科组按照总分的高低推荐出本组候选获奖成果名单,并对推荐候选一、二等奖的成果分别填写了推荐理由。经过紧张有序的分组评选,产生了全部候选获奖成果名单。
.jpg)
评审现场(二)
随后,会议马上进入全体评委集中投票阶段。在张文显副会长的主持下,全体评委依次进行了论文类一、二、三等奖,专著类一、二、三等奖的投票。在进行论文类、专著类一、二等奖作品投票之前,均由6个学科组的召集人宣读了每一件候选作品的推荐理由。经过6个轮次的评选,全体评委通过无记名投票,产生了专著类一等奖2部、二等奖8部、三等奖15部;论文类一等奖5篇、二等奖10篇、三等奖15篇,并现场宣布投票结果。全体评委在评审结果上签字确认。其中,在投票产生一等奖论文时,出现了第三名有3件作品票数相同的情形。按照《第三届“中国法学优秀成果奖”评选办法》的规定,论文类一等奖的数额应当为3篇。但按照《第三届“中国法学优秀成果奖”终评工作细则》的规定,“各等级奖项最后一个名额如果出现并列,并列的成果均获该等级奖项,不再重复投票”。经过全体评委讨论决定,上述3件票数相同的作品连同排名第一、二名的作品均获得论文类一等奖。

评审现场(三)

全体评委签名
根据评选办法和终评工作细则,评选办公室将在中国法学会网、中国法学创新网上公示评选结果,并同时公布评选相关信息。公示期结束之后,评选办公室将根据公示情况报请中国法学会批准,并在拟于近期召开的中国法学会常务理事扩大会议上举行隆重的颁奖仪式。
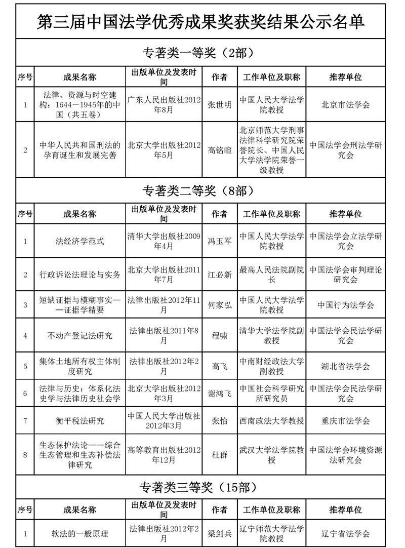
第三届“中国法学优秀成果奖”获奖结果公示名单
_%E9%A1%B5%E9%9D%A2_1_%E5%89%AF%E6%9C%AC.jpg)
(1)_%e9%a1%b5%e9%9d%a2_2.jpg)
(1)_%E9%A1%B5%E9%9D%A2_3(1).jpg)
(1)_%e9%a1%b5%e9%9d%a2_4%20(1).jpg)
第三届“中国法学优秀成果奖”评选委员会名单
(共42人)
评选委员会主任
陈冀平 中国法学会党组书记、常务副会长
评选委员会副主任
张文显 中国法学会副会长、学术委员会主任,吉林大学哲学会会科学资深教授
评选委员会委员
(按姓名拼音排序)
卞建林 中国政法大学诉讼法学研究院院长、教授,中国法学会学术委员会委员,中国刑事诉讼法学研究会会长
蔡守秋 武汉大学法学院教授,中国法学会学术委员会委员,中国法学会环境资源法学研究会会长
陈冀平 中国法学会党组书记、常务副会长
陈泽宪 中国社科院国际法所所长、研究员,中国法学会学术委员会委员,中国法学会刑法学研究会常务副会长
丁 丁(女) 对外经贸大学法学院教授,中国法学会国际经济法学研究会副会长兼秘书长
范 愉(女) 中国人民大学法学院教授,中国法学会比较法学研究会副会长
郭 锋 中央财经大学法学院教授,最高人民法院研究室副主任,中国法学会证券法学研究会会长
郭明瑞 烟台大学特聘教授,中国法学会民法学研究会副会长
韩大元 中国人民大学法学院院长、教授,中国法学会学术委员会委员,中国法学会宪法学研究会会长
怀效锋 国家法官学院教授,中国法学会学术委员会委员,中国法学会法学教育研究会副会长
黄文艺 吉林省社科院副院长、教授,中国法学会比较法学研究会副会长
贾 宇(女) 国家海洋局海洋发展战略研究所党委书记、教授,中国海洋法学会秘书长
姜明安 北京大学法学院教授,中国法学会行政法学研究会副会长
焦洪昌 中国政法大学法学院副院长、教授,中国法学会宪法学研究会副会长
李 浩 南京师范大学法学院教授,中国法学会学术委员会委员,中国法学会民事诉讼法学研究会常务副会长
李 林 中国社科院法学所所长、研究员,中国法学会副会长、学术委员会副主任,中国法理学研究会常务副会长
莫纪宏 中国社科院法学所副所长、研究员,中国法学会学术委员会委员,中国法学会宪法学研究会常务副会长
单飞跃 上海财经大学法学院教授,中国法学会经济法学研究会常务理事
盛学军 西南政法大学经济法学院院长、教授
施正文 中国政法大学科研处处长、教授,中国法学会财税法学研究会副会长
石静霞(女) 对外经贸大学法学院院长、教授,中国法学会世界贸易组织法研究会副会长
宋晓明 最高人民法院民三庭庭长、审委会委员,中国法学会银行法学研究会副会长
宋英辉 北京师范大学刑事法律科学研究院副院长、教授,中国刑事诉讼法学研究会副会长
孙宪忠 中国社科院法学所研究员,中国法学会学术委员会委员,中国法学会民法学研究会常务副会长
谭世贵 浙江工商大学法学院教授,中国刑事诉讼法学研究会副会长
王利明 中国人民大学常务副校长、教授,中国法学会副会长、学术委员会委员,中国法学会民法学研究会会长
王锡锌 北京大学法学院副院长、教授,中国法学会行政法学研究会常务理事
王亚新 清华大学法学院教授,中国法学会民事诉讼法学研究会常务理事
吴汉东 中南财经政法大学原校长、教授, 中国法学会学术委员会委员
肖永平 武汉大学法学院院长、教授,中国国际私法学会常务副会长
徐孟洲 中国人民大学法学院教授,中国法学会银行法学研究会副会长
徐显明 中央综治办专职副主任、教授,中国法学会副会长,中国法理学研究会会长
薛刚凌(女) 中国政法大学法学院院长、教授,中国法学会行政法学研究会秘书长
叶静漪(女) 北京大学党委副书记、教授,中国法学会社会法学研究会副会长兼秘书长
张晋红(女) 广东商学院法学院教授,中国法学会民事诉讼法学研究会副会长
张鸣起 中国法学会副会长,中国法学会社会法学研究会会长
张守文 北京大学法学院院长、教授,中国法学会经济法学研究会副会长
张文显 中国法学会副会长、学术委员会主任,吉林大学哲学社会科学资深教授
赵秉志 北京师范大学刑事法律科学研究院院长、教授,中国法学会学术委员会委员,中国法学会刑法学研究会会长
周光权 全国人大法律委员会委员,清华大学法学院教授
朱 勇 中国政法大学副校长、教授,中国法学会学术委员会委员,中国法律史学会执行会长
朱孝清 最高人民检察院原副检察长,中国法学会学术委员会副主任,中国法学会刑法学研究会副会长