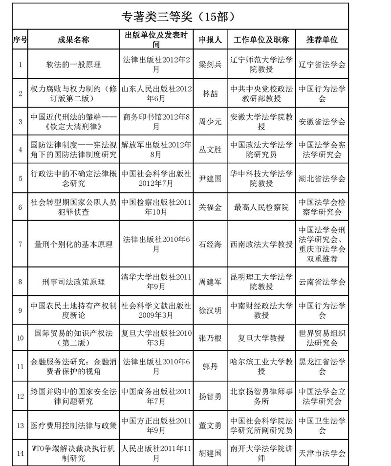
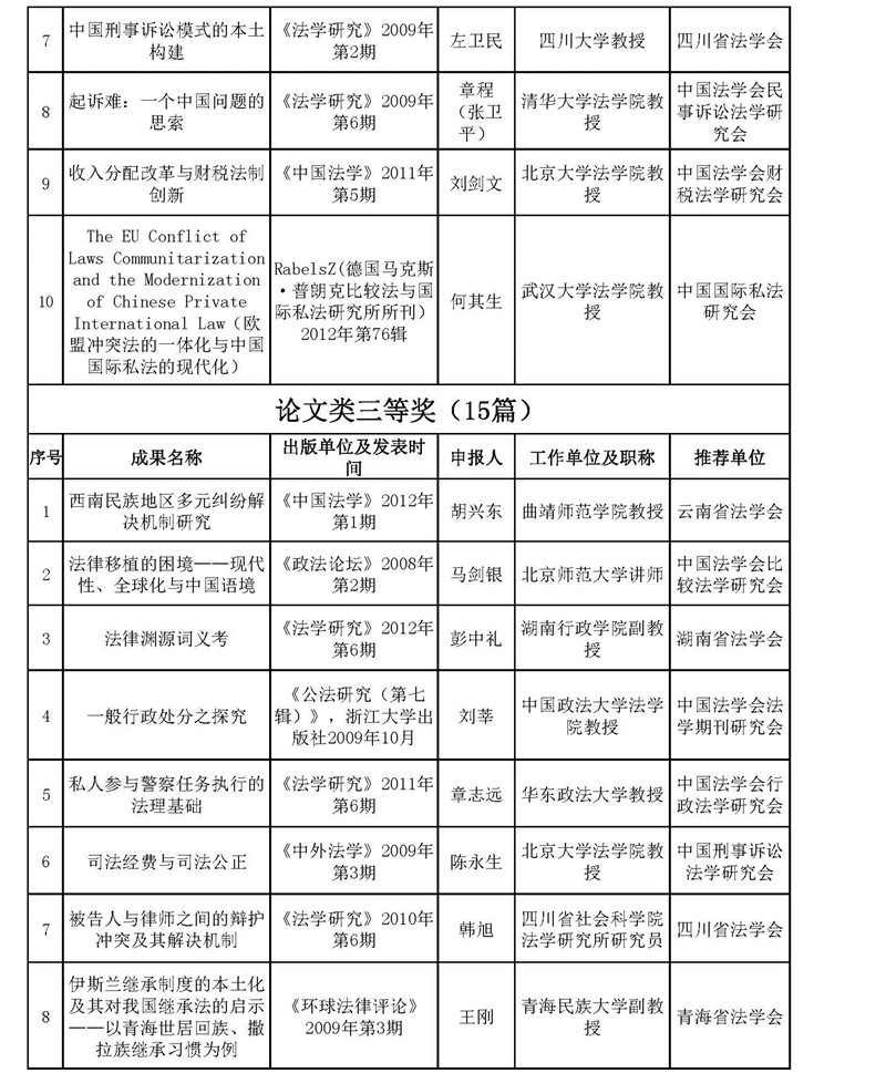
根据《第三届“中国法学优秀成果奖”评选办法》,第三届“中国法学优秀成果奖”获奖名单于2014年12月10日至20日在中国法学会网站和中国法学创新网进行了公示。公示期间,评选办公室没有收到异议。按照评选程序,经中国法学会批准,现公布获奖名单,共有55部(篇)(专著类一等奖2部、二等奖8部、三等奖15部;论文类一等奖5篇、二等奖10篇、三等奖15篇)参评成果获奖。
特此公告。
附件:第三届“中国法学优秀成果奖”获奖名单(点击下载)
中国法学会
2014年12月29日
.jpg)




中国法学会 版权所有 京ICP备10012170号-1 京公网安备 11040102700011号 临时办公地址:北京市海淀区皂君庙4号院 邮编:100081
关注官方微信
关注官方微博