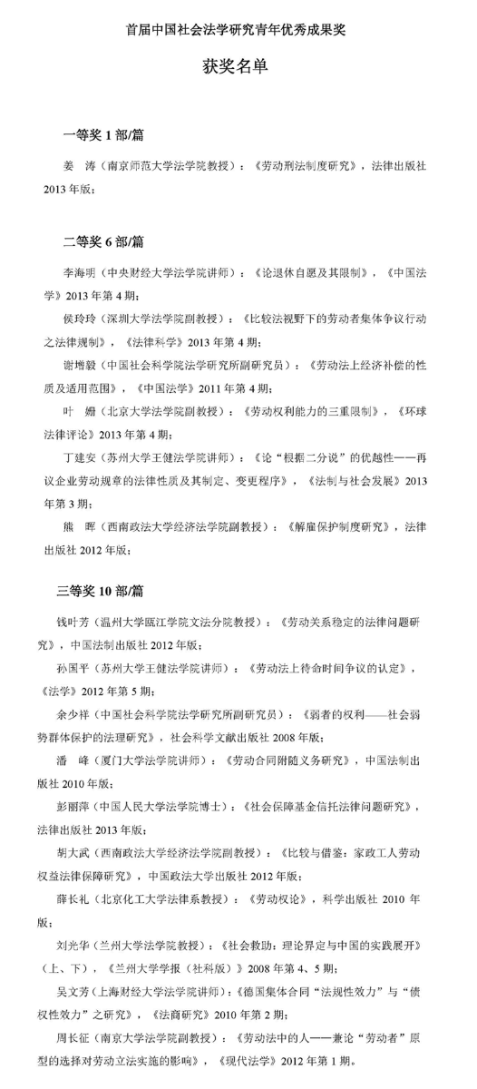
依据《中国社会法学研究青年优秀成果奖奖励办法》以及《中国社会法学研究青年优秀成果奖评选公告》的规定,在个人自愿申报、单位推荐基础上,由评审专家组评定、经奖励委员会同意,拟将首届中国社会法学研究青年优秀成果奖授予17部/篇科研成果。
现将获奖名单予以公示,经奖励委员会同意,公示时间从2013年9月1日至9月10日止。如有异议,请在9月10日22时前将异议意见发至秘书处邮箱(cslnet@126.com)。提出异议者应署真实姓名、单位、职务职称,写清异议请求、理由和事实依据。
中国社会法学研究青年优秀成果奖奖励委员会
2013年9月1日

中国法学会 版权所有 京ICP备10012170号-1 京公网安备 11040102700011号 临时办公地址:北京市海淀区皂君庙4号院 邮编:100081
关注官方微信
关注官方微博