时间:2015-02-15 来源:研究部 责任编辑:elite
2014年11月15日,中国法学会发布了《中国法学会“深入研究党的十八届四中全会精神”重点专项课题申报公告》,共20项课题面向社会招标。截至12月15日,共收到有效申报书113份。1月4日—2月6日,中国法学会组织开展了两个阶段的专家评审工作。2月15日,根据专家评分结果,确定了《中国法学会“深入研究党的十八届四中全会精神”重点专项课题立项公示名单》,共24项。现予以公布。
本次课题评审采取以下举措进行:
1.专家评审工作分为两个阶段进行。第一个阶段为内容评审,评审指标主要涉及申报人对选题价值的理解、研究内容及可能的创新性、研究思路和研究方法等;第二阶段为基础评审,评审指标主要涉及研究团队尤其是主持人的研究能力、在课题申报相关领域已有的研究成果、研究计划和成果形式等。
2.两个阶段均采用通讯评审方式进行,尽最大可能避免干扰。内容评审阶段确保绝对匿名,专家与专家之间完全匿名,专家与申报人之间完全匿名;基础评审确保专家与专家之间完全匿名,申报人对专家匿名。
3.每个课题的评审专家均为3人,两个阶段的专家原则上不交叉。除了学术造诣和学术公心的遴选条件,为了遵循回避原则,评审专家一般不由法学院校和实务部门负责人担任。
4.内容评审阶段评分排名前30%的,进入基础评审阶段,其余淘汰。内容评审第一名领先第二名30分以上的,直接列入立项建议名单,不需要再进行基础评审。
5.两个阶段总分的计算公式为:总分=内容评分×60%+基础评分×40%。
6.评审相关信息第一时间尽可能全面公开,包括公开评审办法、评审指标及分值、全部评审专家名单、课题主持人基本信息等相关材料,接受社会监督。
公示期为2015年2月15日—2月28日。公示期内,如有异议,请与中国法学会研究部联系。
联 系 人:杨青春 曹菲
联系电话:010—66173342
电子邮箱:ktps2014@126.com
附件:
1.中国法学会“深入研究党的十八届四中全会精神”重点专项课题立项公示名单(附后);
2.评审专家名单(附后);
3.中国法学会“深入研究党的十八届四中全会精神”重点专项课题评审办法(点击进入);
中国法学会
2015年2月15日
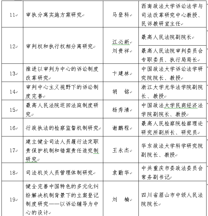
中国法学会“深入研究党的十八届四中全会精神”重点专项课题立项公示
(共24项)
(1).png)
.png)
(1).png)
.png)
中国法学会“深入研究党的十八届四中全会精神”重点专项课题评审专家名单
(共36名,按姓名拼音排序)
蔡彦敏 中山大学法学院教授,中国法学会民事诉讼法学研究会副会长
邓子滨 中国社会科学院法学研究所研究员
冯 果 武汉大学法学院副院长、教授,第七届全国十大杰出青年法学家
冯 军 中国人民大学法学院教授
傅鼎生 华东政法大学经济法学院副院长、教授,《东方法学》主编
韩立余 中国人民大学法学院教授
黄文艺 吉林省社会科学院副院长,中国法学会比较法学研究会副会长
姜明安 北京大学法学院教授,中国法学会行政法学研究会副会长
蒋立山 中国政法大学法学院教授
刘 笋 中南财经政法大学法学院教授、国际经济法系主任
刘作翔 中国社会科学院法学研究所研究员、《环球法律评论》主编,中国法学会法理学研究会副会长
卢代富 西南政法大学经济法学院教授,中国法学会经济法学研究会副会长
莫纪宏 中国社科院法学研究所副所长、研究员,中国法学会学术委员会委员,中国法学会宪法学研究会常务副会长
慕亚平 中山大学法学院教授
潘剑锋 北京大学法学院党委书记、副院长、教授,中国法学会民事诉讼法学研究会副会长
青 锋 中国法学会行政法学研究会副会长
苏亦工 清华大学法学院教授
孙长永 西南政法大学副校长、教授,中国刑事诉讼法学研究会副会长,第五届全国十大杰出青年法学家
王 轶 中国人民大学法学院教授,中国法学会民法学研究会秘书长,第六届全国十大杰出青年法学家
王晨光 清华大学法学院教授,中国法学会法理学研究会副会长
王敏远 中国社会科学院法学研究所研究员,中国刑事诉讼法学研究会副会长
王新清 中国青年政治学院常务副院长、教授
王亚新 清华大学法学院教授
熊秋红 中国社会科学院法学研究所研究员,第六届全国十大杰出青年法学家
薛刚凌 中国政法大学法学院院长、教授,中国法学会行政法学研究会秘书长,第五届全国十大杰出青年法学家
杨泽伟 武汉大学法学院教授
应飞虎 深圳大学法学院教授,第六届全国十大杰出青年法学家
虞政平 最高人民法院第二巡回法庭副庭长,第七届全国十大杰出青年法学家
张乃根 复旦大学法学院教授、国际法研究中心主任
张志铭 中国人民大学法学院教授
赵 钢 武汉大学法学院教授,中国法学会民事诉讼法学研究会副会长
周光权 清华大学法学院教授
周叶中 武汉大学副校长、法学院教授,中国法学会宪法学研究会副会长,第四届全国十大杰出青年法学家
朱 芒 上海交通大学法学院教授
朱孝清 最高人民检察院原副检察长,全国政协社会和法制委员会副主任,中国法学会副会长、学术委员会副主任
左海聪 南开大学法学院院长、教授,中国法学会世界贸易组织法研究会副会长