邮件系统:
用户名:
密码:
要 闻 |
学会概况 |
通知公告 |
讲话文件 |
视频在线 |
学会动态 |
党群工作 |
社团管理 |
地方法学会 |
部级课题 |
评价评奖 |
对外交流 |
会员工作 |
法界资讯 |
学会刊物 |
两库建设 |
专题报道 |
直属研究会 |
2025年12月14日 星期日
地方频道:
北京
天津
河北
山西
内蒙古
辽宁
吉林
黑龙江
上海
江苏
浙江
安徽
福建
江西
山东
河南
湖北
湖南
广东
广西
海南
重庆
四川
贵州
云南
西藏
陕西
更多>
研究会频道:
法理
宪法
行政法
刑法
民法
商法
经济法
刑诉法
民诉法
知识产权
国私法
国经法
社会法
环境资源法
婚姻家庭法
海商法
科技法
比较法
军事法
民族法
海洋法
商业法
卫生法
中国行为法学会
海峡两岸法学交流促进会
能源法
航空法
长江海商法学会
财税法
董必武法学
法学教育
刑事执行
世贸组织法
法学期刊
体育法
网络信息法
法律文书
消费者权益保护法
检察
审判理论
银行法
证券法
法治文化
保险法
警察法
立法
廉政法制
海峡两岸关系法
港澳基本法
案例法学研究会
律师法学研究会
仲裁法
犯罪学
农业农村法
更多>
位置:
首页
》通知公告
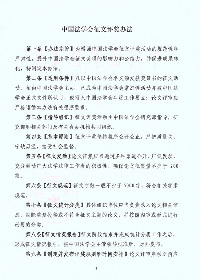
关于印发《中国法学会征文评奖办法》的通知
时间:2014-08-05 来源:研究部 责任编辑:admin
新浪微博
微信
QQ空间
附件:
中国法学会征文评奖办法